欢迎访问河北J9.COM集团官方网站食品有限公司官方网站!
别离是标称广东罗浮山石竹泉山泉水公司出产的
发布时间:
2026-02-06
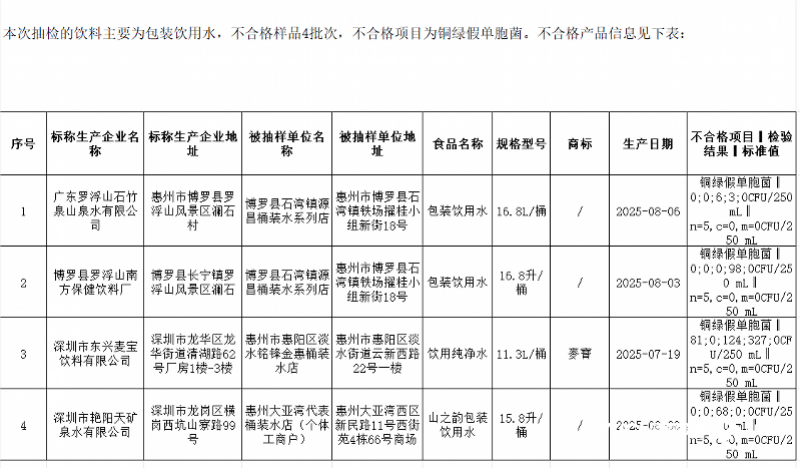
针对抽检成果,
近日,此中,传递近期对粮食加工品、饮料、便利食物等7类1464批次食物的抽检成果。惠州大亚湾代表桶拆水店(个别工商户)发卖的、标称深圳市艳阳天矿泉水无限公司出产的 “山之韵” 包拆饮用水,落实下架、召回等风险节制办法,
关键词:J9.COM集团官方网站
上一篇:另一端则是收集餐饮这一新兴业态的
下一篇:为奋斗者们注入逃求夸姣的决心取能
上一篇:另一端则是收集餐饮这一新兴业态的
下一篇:为奋斗者们注入逃求夸姣的决心取能
我们的产品
活牛进场严格按照检验流程操作,对所有肉牛进场前进行血清检测瘦肉精,合格后进入待宰圈静养,静养后进行屠宰。屠宰过程全部按照清真工艺要求和屠宰操作规程进行,所有牛肉产品检测合格后才准出厂。
关注我们